万彩网100线路The SC8450/60 series is a new member of Weikewei's fully integrated current sensor product line. With industry-leading packaging technology, it achieves current wire impedance as low as 0.25m Ω on a 10mm * 11mm * 2.3mm wide body SOP-16 package, making it suitable for measuring power systems up to 150A. Suitable for customers for batch automatic surface mount production, it is the best solution for small volume, high current applications.

万彩网100线路AEC-Q100 automotive qualified
万彩网100线路Isolated measurement, with an isolation withstand voltage of up to 4.8kv @ 50HZ, for 1 minute
Can measure direct current and alternating current
Signal detection bandwidth up to 240kHz
Minimum current wire impedance: 0.2m Ω
Differential sensing technology has high anti-interference ability for external environment
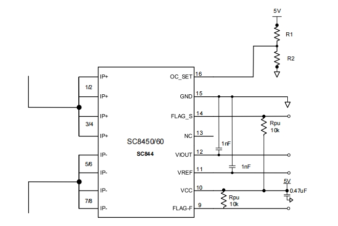
Equipped with user configurable fault detection function
FLAG_F: Fast protection, suitable for detecting severe and harsh short circuits
FLAG_S: Slow protection, suitable for overload detection and supports user configuration
万彩网100线路Supported static voltage output: 0.1VCC/0.5VCC
万彩网100线路Response time as low as 2uS
Wide measured current range: 0A~150A
