电流传感器应用指南-韦克威-赠送技术手册
电流传感器负责测量逆变器的输出电流。此外,它应该调节测量值,并准备将其直接输入到专用PCB上的模数转换器(ADC)。

LEM LTS 25-NP电流传感器。
测得的电流可以通过中心孔穿过电线,也可以通过电路板路径连接到主脚。
为了测量电流,有的设计师采用了特殊的霍尔效应电流传感器。。
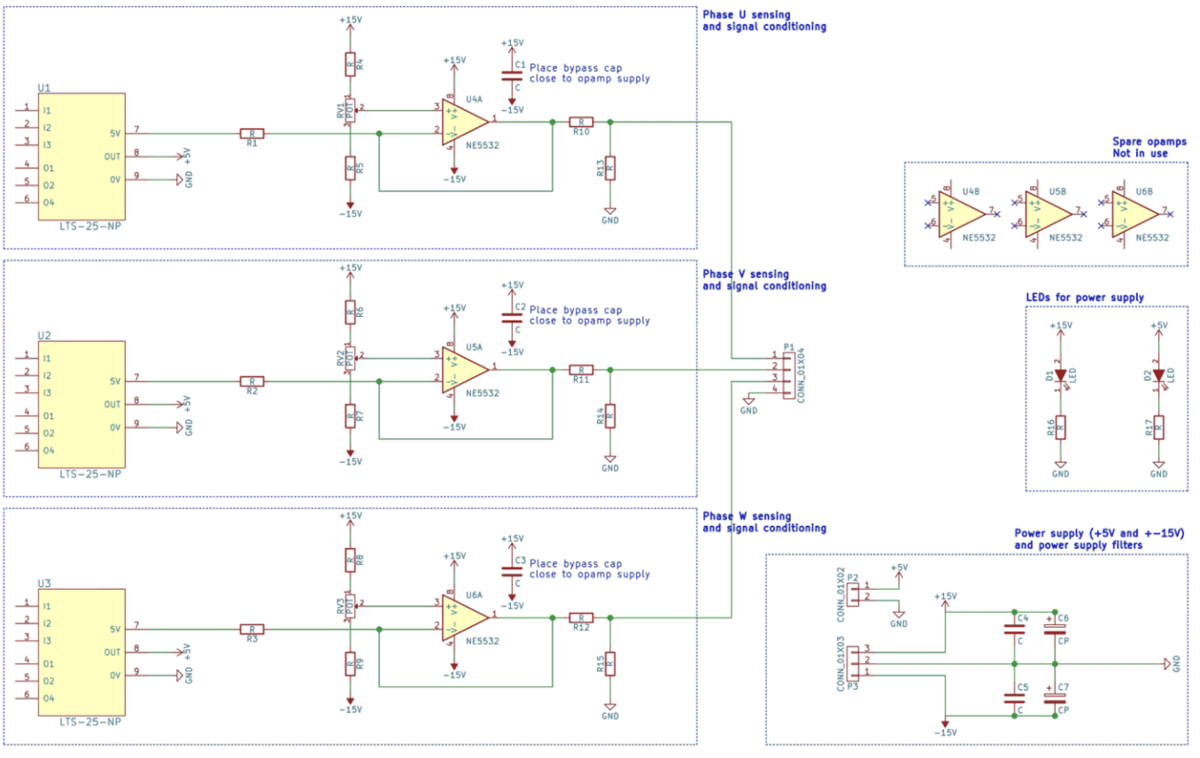
文中详细介绍霍尔测量原理仅提供了一些图像和示意图。电流传感器可以测量高达25 A的标称电流和峰值电流(例如短路时)最高80 A. 专用电流感应卡具有三个这样的传感器以及三个辅助电路以调节信号。电位计用于微调测量并消除任何偏移。
由于电流传感器需要5 V的工作电压,而运算放大器需要+ -15V的电压,因此需要使用单独的电源卡提供两个电源(一旦设计就绪,我会立即贴上它)。 逻辑和思维方式与电压感应卡分步指南中介绍的逻辑和思维方式非常相似,因此让我们直接看一下原理图。请注意,输出阶段根据欧洲标准表示:阶段1、2和3的U,V和W。
敏锐的读者可能会注意到运放反馈中缺少的电阻。这是因为它被用作缓冲器,即用于复制来自电流传感器的电压信号而不会给它带来很大的负载。
我还添加了两个LED来指示两个电源的电源电压。除此之外,与电压感应卡相比,这里没有任何惊喜。
这次最困难的部分实际上是PCB布局。路由路径和放置组件的脚印确实是一个难题,在今天早些时候最终破解代码之前,小编花了大约10到15次尝试。
